Shaping the Futures of Learning in the Digital Age Thinking Backward: A Knowledge Network for the Next Century
Volume 22, Issue 1
January 7, 2021
ISSN 1099-839X
Shaping the Futures of Learning in the Digital Age
Thinking Backward: A Knowledge Network for the Next Century
Tom Haymes
Ideaspaces.net
Abstract: The standards of educational information exchange are still firmly rooted in a
Newtonian paradigm that emphasizes strict rules of information exchange. With the explosion of
information since World War II, and especially its accessibility through the mechanism of the
internet, this paradigm has become a barrier to effective exchanges of information at all levels.
Vannevar Bush recognized this problem as early as 1945 and provided a roadmap to addressing
it in his famous As We May Think. Douglas Engelbart and Theodore Holmes Nelson applied
Bush’s vision to technology but we have never fully realized its potential in part due to our
Newtonian information paradigm. This article argues that what Bush, Engelbart, and Nelson
proposed is essentially an Einsteinian (relativistic) notion of information flows with tools
specifically designed to facilitate the augmentation of human knowledge. It further posits what
such a system of knowledge exchange might look like and how we might begin to build it.
Keywords: Knowledge Networks, Information Exchange, Technology Systems, Paradigm Shift,
Systems of Information, Vannevar Bush, Douglas Engelbart, Ted Nelson, Concept Mapping,
Visual Thinking, Data Visualization, Textual Thinking, Networked Improvement Communities,
Dynamic Knowledge Repositories
Citation: Haymes, T. (2021). Thinking backward: A knowledge network for the next century.
Current Issues in Education, 21(2). Retrieved from
http://cie.asu.edu/ojs/index.php/cieatasu/article/view/1913 This submission is part of a special
issue, Shaping the Futures of Learning in the Digital Age, guest-edited by Sean Leahy, Samantha
Becker, Ben Scragg, and Kim Flintoff.
Accepted: 12/14/2020
Current Issues in Education, 22(1)
1
Haymes: Thinking Backward: A Knowledge Network for the Next Century
Introduction: Stepping Through Paradigms
The world of education creates, shares, and processes information according to
established sets of rules. This is necessary or we would have informational chaos. However, the
underlying paradigm of technology has shifted even as education attempts to hold onto familiar
patterns developed in a world where Newtonian physics was seen as the highest calling. In
physics, this paradigm was disrupted over a century ago by Einstein’s Theory of Relativity but
our informational paradigms have been much slower to change. The Newtonian worldview was
straightforward with rigid sets of rules and structures and this fit well within the Industrial
system of thinking that required a high degree of human coordination and conformity.
Conversely, the relativistic world is malleable with unexpected bends and gravity holes. This
kind of thinking undermines rigid patterns of thought and information exchange because rules
are conditional on circumstance. Arguably, this is a closer parallel to how humans, and groups of
humans, think. However, our knowledge systems have not kept up with physics.
As early as 1945, just as he completed the Manhattan Project, the great relativistic
endeavor of the 20th century, Vannevar Bush recognized that we were living in a relativistic
information environment but still trying to cope with Newtonian tools of thought. Douglas
Engelbart and Ted Nelson, working in subsequent decades, envisioned that the general purpose,
networked computer, with its ability to infinitely connect and recombine information, would
provide a key bridge over the discontinuity described by Bush. However, more than a century
after Einstein, most of our knowledge systems continue to be based on a Newtonian paradigm
even as our supposedly fixed points of information become ever more relativistic.
Einstein’s theories took over a decade to be accepted. Information paradigms are even
more resistant to change because we cannot experimentally confirm the disruption of the old
paradigm in the way that Arthur Eddington observationally confirmed relativity in 1919. We still
think of the computer as an electronic version of stacks of paper. This is in part due to the
desktop metaphors that Xerox implemented in the 1970s that was extended to the concept of web
“pages” by Tim Berners-Lee’s version of the World Wide Web promulgated in the 1990s. As
Nelson (2009) lamented, “A document can only exist of what can be printed” (p. 128). Despite
the limitations of this metaphor, it is unlikely that the vast majority of computer users who
flocked to the new technology in the 1980s, 1990s, and beyond would have been able to process
the kind of metaphor that Ted Nelson had in mind as he was contemplating Xanadu and
Thinkertoys in the 1970s.
The paper metaphor was a necessary bridge to introduce computing into the existing
knowledge paradigm. In doing so, however, these metaphors accelerated the information
processing ability of society without augmenting its knowledge-processing ability. It is like the
idea of a paperless office that was the rage in the early 1990s. People were surprised that
precisely the opposite happened when we essentially gave every worker access to a printing
press. The computers and networks of the 1990s and 2000s have made us tremendously efficient
in handling information but have not significantly improved our ability to turn information into
knowledge.
Like Bush, Ted Nelson and Doug Engelbart were always more focused on the
knowledge-creation aspect of computing than they were on its information storage capabilities.
They took those for granted. Instead, they were struggling with a new language designed to push
us beyond linear, textual Newtonian thinking. In the process they left behind tantalizing tools,
from hyperlinks to graphical user interfaces to the concept of the internet itself, for bootstrapping
(to use Engelbart’s term) ourselves into new ways of thinking about the world. The tools have
Current Issues in Education, 22(1)
2
Haymes: Thinking Backward: A Knowledge Network for the Next Century
been eagerly adopted and adapted to the achieve efficiencies in the existing linear paradigm but
their true potential has remained elusive.
From the 1500s to the 1800s humanity underwent a profound transformation from
magical thinking to linear scientific thinking to explain the world. Magical thinking is something
that every teacher struggles against even today as he or she tries to teach what we now call
mental disciplines such as critical thinking and the Scientific Method. As rational modes of
thinking are increasingly challenged by the relativistic information environment we find
ourselves in, this struggle can become even more intense.
Most of what we are trying to teach in our undergraduate classrooms today can be dated
back to nineteenth century concepts. There is an objective reality, at least in the sciences, and
even areas where objective reality is harder to achieve such as the social sciences and
humanities, there are tools and structures that guide us toward understanding. Until you get to the
outer edges of science and math, this is still fundamentally true. However, the outer edges of that
paradigm have resided, at least since Einstein, in a far more ambiguous structure. As Leonard
Shlain (1991) argued in Art & Physics:
Aristotle, Bacon, Descartes, Locke, Newton, and Kant all bested their respective
philosophical citadels upon the assumption that regardless of where you, the
observer, were positioned, and regardless of how fast you were moving, the world
outside you was not affected by you. Einstein’s formulas changed this notion of
“objective” external reality. If space and time were relative, then within this
malleable grid the objective world assumed a certain plasticity, too. (p. 136,
emphasis in original)
Now if you imagine a grid of information instead of a grid of space-time, the fixity of
rationalistic indexing systems of knowledge is similarly impacted by relativistic forces.
Arguably, this is what we are experiencing today. There is so much information flooding our
systems that many conceivable stories can be shaped out of cherry-picking information without
context. This is making a mockery out of rationalistic methods and structures of organizing
knowledge. Pre-rational theories such as the Flat Earth Theory and others are actually
experiencing a resurgence due to the blindness created by a lack of information perspective.
Information literacy is a constant challenge in this environment.
We need better technology to lead us out of the swamp lest we sink into it. Rationalism
increasingly finds it difficult to be a candle in the dark as Carl Sagan so eloquently put it in his
1997 book The Demon-Haunted World. Our brains struggle with rational thought and regress
easily into magical thought. As we have done for hundreds of millennia, we need to develop
technological solutions that will allow our species to survive and these need to start with
information if we hope to be able to develop answers to the next set of human challenges on the
horizon. Our most urgent need now lies in creating a technological solution that will lead us to a
paradigmatic shift in how we structure knowledge, thought, learning, and inquiry.
Vannevar Bush’s Challenge
In prescientific times people or buildings being struck by lightning were seen as the
actions of a vengeful God even if there was no logic behind those actions. Now tragedies such as
children with autism are explained as the actions of vengeful scientists even when no rationale
for such actions exist. Science is dismissed for what it doesn’t know instead of appreciated for
what it reasonably knows. The unknown and opaque is most easily explained by magic and we
Current Issues in Education, 22(1)
3
Haymes: Thinking Backward: A Knowledge Network for the Next Century
easily fall back into magical thinking patterns when we can’t seem to find a rational one. Even
what science does know is obscured by the vastness of the information it now possesses. This
was already apparent at the height of the rationalist paradigm when Vannevar Bush wrote “As
We May Think” in 1945.
Bush’s challenge to us in 1945 was directed, not at technology, but at the limitations of
human intellect and our societal capacity to manage knowledge. His technological solution, the
“Memex” was designed (but never built) with the fundamental purpose of using machines to help
us organize and, most importantly, connect our collective knowledge. He laments,
“Professionally our methods of transmitting and reviewing the results of research are generations
old and by now are totally inadequate for their purpose” (Waldrip-Fruin & Montfort, 2003, p.
37).
In the intervening 75 years nothing much has changed other than the speed and volume of
information we are dealing with. Academia is still largely stuck in an analog paradigm.
Information is still, often artificially, siloed. Instead of using digital technology to create systems
of knowledge that are associative and re-combinatorial, we have used it to create new and better
walls. Instead of organizing knowledge and creating new pathways to solving our ongoing and
persistent open-ended problems (to Bush’s worry about the Atomic Age, we can add climate
change, education, the maintenance of democracy, and dealing with the speed of technological
change), we have created a bewildering array of seemingly disconnected data that is easily
challenged and undermined. Instead of taking advantage of technology to broaden our horizons
we have doubled down on existing cultures of specialization. In short, we have created highways
when we should have been creating webs.
Douglas Engelbart, Ted Nelson, and many others iterated on Bush’s basic idea of
connecting knowledge and used that as the basis for attempting to shape technology in the
intervening decades. Yet the interconnectedness that was at the core of the visions that brought
us humanized interfaces with our technology and even the internet itself has provided a constant
source of disappointment to these thinkers. This is because true “Networked Improvement
Communities,” as Engelbart put it late in his career, have always proven to be tantalizingly out of
reach. At its core both thinkers are trying to explore a new language that fundamentally
challenges the text-based linear Newtonian thinking that is deeply ingrained in our academic
institutions and beyond. We have been willing to grasp the “shiny toys,” from hypertext to
graphical user interfaces, that their thinking has led us to. However, we have failed to understand
the deeper implications of the paradigmatic shift in thinking that they were trying to show us. We
continue to struggle with the misshapen technologies that have descended from that time.
The realities of our information environment are increasingly disconnected from our
understandings of how to address them. This is because we are in the midst of a profound shift in
the volume and intensity of information available to us and lack the necessary tools to manage
them effectively. Most fail to perceive this is the root of many of our problems or the depths to
which this will shake the foundations of our societies in education and beyond. It’s easy to look
back and analyze how previous paradigm shifts, such as the invention of the printing press in
1453, have impacted the shape of the world. However, it is unlikely that someone living in
Weimar in 1520 would have perceived the tectonic shifts that this sudden proliferation of
pamphlets would wreak upon their society or the terrible bloodshed that would mark the next
150 years. The religious wars of the 16th and 17th centuries, sparked by the paradigmatic shift
brought upon Europe by sudden democratization of information away from the Catholic Church,
are something that would be globally catastrophic today. Even in 1945 Bush saw the danger.
Current Issues in Education, 22(1)
4
Haymes: Thinking Backward: A Knowledge Network for the Next Century
The applications of science have built man a well-supplied house, and are
teaching him to live healthily therein. They have enabled him to throw masses of
people against one another with cruel weapons. They may yet allow him truly to
encompass the great record and to grow in the wisdom of race experience. He
may perish in conflict before he learns to wield that record for his true good. Yet,
in the application of science to the needs and desires it would seem to be a
singularly unfortunate stage at which to terminate the process or to lose hope as to
the outcome. (Waldrip-Fruin & Montfort, 2003, p. 47)
As Bush foresaw, information is both the source of the paradigmatic shift before us and
our only hope for surviving it. This can easily evolve into a meta-meta discussion about the
importance of designing webs of knowledge in order to understand webs of knowledge but that
is precisely where we are today. Despite the warnings of Bush, we are still woefully deficient in
our ability to leverage technology to connect diverse strands of knowledge. This results in a
fundamental lack of perspective in understanding and addressing the complex problem sets that
we need to address, whether that is designing educational systems more attuned to the nature of
societal and economic realities that face our graduates or to create open-ended efforts to address
the realities of climate change. We live in a society rich in information and poor in the
connective tissue necessary to contextualize it.
Unlike Bush in 1945, we now have the means to design systems to help us see the world
in new, relativistic ways. A thinker in 1520 might have perceived the future with the kind of
information tools we have today. However, even then he would not have been able to map an
alternative course without the power to contextualize that information. We have at our disposal a
set of tools unimaginable to this Renaissance thinker. These tools have the power to provide us
with new contexts that change the way we see. As Bush points out, “The abacus, with its beads
strung on parallel wires, led the Arabs to positional numeration and the concept of zero many
centuries before the rest of the world; and it was a useful tool—so useful that it still exists.”
(Waldrip-Fruin & Montfort, 2003, p. 42). In other words, the creation of a practical technology
led to an unexpected conceptual breakthrough.
Unlike the Renaissance thinker, in conceiving the Memex, Bush mapped out a conceptual
framework but didn’t have the capacity to realize it. Bush lamented that the technologies that he
envisioned for the Memex were still tantalizingly out of reach. The potential for creating an
abacus-like technology that would lead to unexpected outcomes is much more possible today,
however. We can, if we wish to, finally realize the vision of the Memex and open up unexpected
opportunities in seeing the world in different ways. We have the abacus but are just using it to
add numbers together instead of changing numerology. After Bush, Engelbart and Nelson sought
to couple systems that would augment thinking to tangible technology in order to address
complex problem sets. While they invented radical new ways to apply technology to human
problems, they never really undermined the paradigm they sought to subvert.
Subverting Index-Based Thinking
Our thinking systems have never evolved beyond the indexing systems pioneered in
libraries and, already in 1945, only 70 years after the first promulgations of the Dewey Decimal
System, Bush realized how counter these systems were to the way that our brains worked. He
intuitively recognized that, like many other products of the industrial age, these kinds of indexing
systems fundamentally forced humans to adapt to the machines, in this case card indexing
Current Issues in Education, 22(1)
5
Haymes: Thinking Backward: A Knowledge Network for the Next Century
systems, rather than the other way around. They force us into linear thinking processes that are
inefficient at best and misleading at worst, as well as being subject to institutional biases. His
vision for a Memex addressed this discontinuity.
Our ineptitude in getting at the record is largely caused by the artificiality of
systems of indexing. When data of any sort are placed in storage, they are filed
alphabetically or numerically, and information is found (when it is) by tracing it
down from subclass to subclass. It can be in only one place, unless duplicates are
used; one has to have rules as to which path will locate it, and the rules are
cumbersome…. The human mind does not work this way. It operates by
association. With one item in its grasp, it snaps instantly to the next that is
suggested by the association of thoughts in accordance with some intricate web of
trails carried by the cells of the brain. (Waldrip-Fruin & Montfort, 2003, p. 44)
One of the central challenges lies in our technological ability to dynamically perceive and
reshuffle patterns of information, a particularly hard task in a world constrained by paper. It
parallels the struggles that science has had to overcome when the dynamic properties of
Einstein’s relativistic world come into contact with the much more rigid rule structures of
Newton’s. The challenge that relativity posed to Newton’s universe is that it discards much of
the “indexing” system that served as the foundation for mechanistic physics. The basis for
physics could no longer be perceived as a fixed fundament. Instead, it was system of underlying
and varying relationships that could have had unexpected effects on the structured physical
world that Newton has laid out in his masterpiece Principia. It doesn’t invalidate the notions of
Newtonian physics but adds a new layer on top of it. Post-rational doesn’t have to reject
rationalism, in other words. However, it does highlight the importance of looking beyond the
fixed points of information and rigid parameters that exist in Newtonian mechanics. In a
relativistic world it’s the relationships that matter much more than the nodes that they connect.
Bush perceived this problem and set his Memex the task of solving it. However, the
vision presented in “As We May Think” tells us what the system should do but doesn’t
effectively explain how it is accomplished. For instance, how exactly do you share “trails” of
knowledge? His system of what amounts to annotation can have tremendous value, but it only
goes part of the way in creating new opportunities to view a dynamic grid of knowledge in both
space and time.
Seventeen years later Douglas Engelbart proposed a different approach to the problem in
“Augmenting Human Intellect.” In his proposal for a “A Research Center for Augmenting
Human Intellect,” Engelbart imagines an electronic version of the paper-based card indexing
system he had constructed to more dynamically manage his information network. With an
electronic system Engelbart envisioned that this could assume a far more dynamic environment
in which the information can exist.
These statements were scattered back through the serial list of statements that you
had assembled, and Joe showed you how you could either brighten or underline
them to make them stand out to your eyejust by requesting the computer to do
this for all direct antecedents of the designated statement. He told you, though,
that you soon get so you aren't very much interested in seeing the serial listing of
all of the statements, and he made another request of the computer (via the keyset)
Current Issues in Education, 22(1)
6
Haymes: Thinking Backward: A Knowledge Network for the Next Century
that eliminated all the prior statements, except the direct antecedents, from the
screen. The subject statement went to the bottom of the frame, and the antecedent
statements were neatly listed above it. (Waldrip-Fruin & Montfort, 2003, p. 105)
By deprecating the “serial” record, Engelbart is pointing out the fundamental inadequacy
of text (and paper) in his analysis of how to “augment human intellect” and his next act as a way
to struggle out of this box (with 1962 technology, I might add), is most revealing. As a way of
both explaining how his program will work as well as a goal for the program to more clearly
realize, he gives us this diagram.
Figure 1
Engelbart’s “A Total Program” map from “Augmenting Human Intellect”
Source: Waldrip-Fruin & Montfort, 2003, p. 106)
Current Issues in Education, 22(1)
7
Haymes: Thinking Backward: A Knowledge Network for the Next Century
In order to clearly explain the research program that he is proposing to undertake,
Engelbart breaks free of the constraints of text to illustrate an iterative map forward. “When you
get used to using a network representation like this, it really becomes a great help in getting the
feel for the way all the different ideas and reasoning fit together that is, for the conceptual
restructuring.” (Waldrip-Fruin & Montfort, 2003, p. 106) Instead of giving us a fixed textual
stream, computers open up the possibility of viewing the relationships in knowledge visually.
For the first time in this diagram we can start to perceive Bush’s trails. Constructing this in 1962
was undoubtedly a manual process but Engelbart was not one to let technology dictate his larger
vision. He clearly saw this as a dynamic possibility because he goes on to say, “It is a lot like
using zones of variable magnification as you scan the structure higher magnification where you
are inspecting detail, lower magnification in the surrounding field so that your feel for the whole
structure and where you are in it can stay with you.” (Waldrip-Fruin & Montfort, 2003, p. 107)
This is not about inventing mice. It is about opening a gateway to thinking on the level
that Bush demands. It is about abandoning archaic text-based indexing systems for something
more appropriate to a digital vision of the world. It is about creating a visual language as a first
step toward creating a relativistic conceptual language. Engelbart thinks that the old way of
working with information (text) is severely limited and that technological systems might offer
way out of that.
I found, when I learned to work with the structures and manipulation processes
such as we have outlined, that I got rather impatient if I had to go back to dealing
with the serial-statement structuring in books and journals, or other ordinary
means of communicating with other workers. It is rather like having to project
three-dimensional images onto two-dimensional frames and to work with them
there instead of in their natural form. Actually, it is much closer to the truth to say
that it is like trying to project n-dimensional forms (the concept structures, which
we have seen can be related with many many nonintersecting links) onto a one-
dimensional form (the serial string of symbols), where the human memory and
visualization has to hold and picture the links and relationships. I guess thats a
natural feeling, though. One gets impatient any time he is forced into a restricted
or primitive mode of operationexcept perhaps for recreational purposes.
(Waldrip-Fruin & Montfort, 2003, p. 108)
Engelbart articulated this vision almost 60 years ago. Yet “modern” information storage
and retrieval systems, including the current version of the internet developed by Tim Berners-
Lee, have continued to double down on the library indexing model of information sharing. While
there are dynamic linkages, the fundament of the internet’s addressing structure still views sites
as a sequence of pages that metaphorically might as well be stacks of paper on millions of desks.
Sure, it’s nice to have access to all of those desks but, like the warehouse at the end of Raiders of
the Lost Ark, this plethora of information is only useful to the extent that you can connect it up
and recombine it in new ways. The site/page metaphor resists atomic manipulation of its
contents, sometimes implicitly, sometimes explicitly.
Like this journal article itself, the metaphors of text and paper lead us down certain
pathways in understanding the connections between ideas. One of my struggles as its author has
been to pull together a complex web of breadcrumbs into a linear narrative. This skill is
important but at the same time, we have to recognize all that must be discarded for it to be
Current Issues in Education, 22(1)
8
Haymes: Thinking Backward: A Knowledge Network for the Next Century
presented in this form. It serves as a demonstration of how we are forced down linear channels
rather than creating constellations of ideas. Text has limited our tools and these tools have, in
turn, only created to this point opportunities to perceive an exploding universe of text-driven
pathways instead of shifting our larger perceptual paradigms. Without context, information never
becomes knowledge.
Ted Nelson perceived the complexity of knowledge and our limitations in expressing it
early in his life and he has struggled to realize this vision ever since.
It was an experience of water and interconnection […] I was trailing my hand in
the water and I thought about how the water was moving around my fingers,
opening on one side and closing on the other. And that changing system of
relationships where everything was kind of a similar and kind of the same, and yet
different. That was so difficult to visualize and express, and just generalizing that
to the entire universe that the world is a system of ever-changing relationships and
structures struck me as a vast truth. Which it is.
So, interconnection and expressing that interconnection has been the
center of all my thinking. And all my computer work has been about expressing
and representing and showing interconnection among writings, especially. And
writing is the process of reducing a tapestry of interconnections to a narrow
sequence. And this is in a sense elicit. This is a wrongful compression of what
should spread out. (Nelson, as quoted in Werner Herzog’s “Lo and Behold”
[2016], emphasis added)
Decades before, in 1970, Nelson argued that “We do not make important decisions, we
should not make delicate decisions, serially and irreversibly. Rather, the power of the computer
display (and its computing and filing support) must be so crafted that we may develop
alternatives, spin out their complications and interrelationships, and visualize these upon a
screen.” (Waldrip-Fruin & Montfort, 2003, pp. 332) He is arguing that technology should allow
us to design, to see how relationships play out, and to experiment iteratively instead of fixing us
onto a serial path. Our emphasis on tool building must focus on creating Thinkertoys to support
learning and experimentation, not be used to cement fixed paths and relationships.
Some of the facilities that such systems must have include the following:
Annotations to anything, to any remove
Alternatives of decision, design, writing, theory
Unlinked or irregular pieces, hanging as the user wishes
Multicoupling, or complex linkage, between alternatives, annotations or whatever
Historical filing of the user’s actions, including each addition and modification,
and possibly the viewing actions that preceding them
Frozen moments and versions, which the user may hold as memorable for his
thinking
Evolutionary coupling, where the correspondences between evolving versions are
automatically maintained, and their differences or relations easily annotated
(Waldrip-Fruin & Montfort, 2003, p. 332)
Current Issues in Education, 22(1)
9
Haymes: Thinking Backward: A Knowledge Network for the Next Century
What Nelson is describing here is a dynamic system of relativistic relationships, not a
fixed indexing system in any way. The water may close back around your fingers, but it is
important to understand where you are and were on the sea. It is easy to get lost in the sea of
knowledge and the metaphor of “drowning in information” is completely apropos in this context.
Like Einstein, Bush, Engelbart and Nelson are not rejecting the principles of the rationalist
Newtonian model. Rather, they are arguing that it is no longer sufficient in organizing and
explaining our world. Computers are a tool for taking over the mundane aspects of creating
navigation systems to help us better see relationships. They can provide compasses and
waypoints on the relativistic sea of information they are capable of storing. It is up to us to
perceive the relationships that then become apparent.
For centuries we have had such tools at our disposal, but they were reserved to a narrow
spectrum of artists who had the technical skill to execute them. Art is fundamentally about the
creation of new connections in the world, whether that is in the assemblage of tonal elements
into a new kind of music or the assemblage of visual elements into paintings, photographs, or
films. Computers have significantly lowered the technical barriers to executing thinking on this
level. Both Engelbart and Nelson seem to be pointing us in the direction of using the new
technology to open up new ways of connecting knowledge in ways previously reserved to artists.
Nelson has struggled for decades trying to realize his vision through his Xanadu Project
(http://www.xanadu.net) but he recognizes that at its root even Xanadu is about connecting
textual ideas. Realized to its fullest potential, a Xanadu project for the 21st century would
eliminate the word “text” from that statement and focus on our ability to simply connect “ideas.”
Conclusion: Visual Thinking, Relational Thinking and a Concept for Deep Thought
Engelbart gave us many clues in how to start using technology to shape thought in
“Augmenting Human Intellect” in 1962. One was the thought diagram illustrated previously. His
concepts were connected by a series of fluid relationships rather than being fixed in a linear
textual arrangement. The idea of concept mapping goes back to the 1930s but technical
limitations (it was obviously not a fluid arrangement) limited it to illustrative purposes. Modern
toolsets allow us to start to approach the dynamic kinds of relationships that Bush, Engelbart,
and Nelson seem to have in mind, at least in form if not in substance.
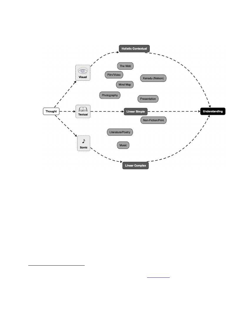
All knowledge is a process of interchange between thought and understanding, whether
that is an internal process or the product of collaboration with others. There are geniuses
throughout history that have instinctually combined many of these elements internally. However,
as thinkers such as Steven Johnson, Frans Johansson, and others have demonstrated, all ideas are
a product of social processes as much as they are of individual inspiration. It is beyond the scope
of this paper to explore that fully. However, what is clear is that process of turning thoughts into
understanding is not always a simple one. Today we have a large variety of tools that can help us
put that into context such as the simple concept mapping tool I used to create this diagram.
Current Issues in Education, 22(1)
10
Haymes: Thinking Backward: A Knowledge Network for the Next Century
Figure 2
From Thought to Understanding, an Example of a Simple Concept Map
It interesting that you can see a train of concept mapping throughout the work of Bush,
Engelbart, and Nelson. What all three thinkers are essentially suggesting this that we may need
to invent a whole new language that effectively combines text and visual elements with a
language of connections. Concept mapping gets us there in form, if not in substance. It is a way
to leverage the dynamic mapping of visual representations of ideas to create new perceptions of
problem sets. I’ve used it for years in brainstorming sessions and have recently introduced it to
my pedagogical repertoire. It adds a second dimension by lifting textual bits of information out
of their linear context and places them into a manipulatable graphic context which adds a second
dimension. Even this simple, one-dimensional hop opens up many new possibilities for exploring
ideas. However, it is not sufficient in and of itself.
Concept mapping lacks depth. It is the difference between going from a line to a canvas.
However, most of the emergent challenges we have been discussing throughout this work have
additional dimensions of depth and time that a conceptual map still struggles to represent.1 As
such, concept mapping and visual thinking can represent extremely important new tools for
breaking free from linear, textual thinking. They allow us to reimagine our informational
connections and can represent accessible explorations of those connections. However, concept
1 Virtual reality might be a possible tool capable of providing a bridge for visualizing data in a dynamic
concept mapping environment. An interesting first step might be the Noda Project. However, the step of
seamlessly linking this to a robust information network is still missing here.
Current Issues in Education, 22(1)
11
Haymes: Thinking Backward: A Knowledge Network for the Next Century
mapping usually fails to document or capture the intervening journey of how those connections
are formed, which is a key element of the vision originally articulated by Bush in 1945. For this,
we need to build something far more conceptually ambitious.
As is often the case, science fiction may provide us with an important conceptual insight.
Douglas Adams created the supercomputer Deep Thought as a key plot point to his series The
Hitchhiker’s Guide to the Galaxy. In the novel Deep Thought was created to provide the answer
to “life, the universe, and everything.” After gestating on the answer for 7 ½ million years, the
computer responded with the enigmatic “answer” of “42.” When its creators expressed
consternation over the answer it replied, “I think the problem, to be quite honest with you, is that
you’ve never really known what the question is” (Adams, 1989, p. 121).
The entirety of the Hitchhikers Guide saga is spent searching for an elusive question as if
it were an answer. This is a perfect metaphor for the open-ended kinds of questions we need to
harness our knowledge network to engage, not answer. There is no ultimate answer to
democracy, climate change, poverty, or augmenting human intellect. These are questions that
will challenge humanity until the next great paradigmatic shift and beyond. We need to develop
systems to manage our engagement with these questions. Our Newtonian knowledge systems are
not up to the task for they seek answers instead of questions. This does not mean that we should
stop seeking answers but that we have to expand our mental universe to accept that some
questions, like that of “life, the universe, and everything,” simply do not have answers.
This is a level of abstraction that is at least two steps removed from magical thinking,
which is often our natural state. Magical thinking relies on a faith in one set of answers. Rational
thinking relies on faith in a fixed set of rules that will lead us to answers. Relativistic thinking
plays with those rules to perceive entirely new sets of solutions but accepts that these may not
represent final “answers” and considers the possibilities that the rules themselves may need to be
questioned. Our intellectual tools need to be adapted to that purpose. We made tools to overcome
gravity and fly. Now we need tools to overcome our mental limitations and accept ambiguity and
an evolving emergent future.
A 21st century Deep Thought system would allow us to explore ideas more dynamically
with a vast amount of data at our disposal. In other words, it’s a system designed to facilitate
connections between varied and abstract pieces of data. Once again, Engelbart provides us with a
vision for how this might be done. In the 1980s and 1990s Douglas Engelbart was not working
on new and improved versions of the mouse. His ongoing frustration with peoples’ seeming
inability to grasp the deeper purpose of the work he was doing at SRI in the 1960s led him into
organizational thinking (Rheingold, 2000). As part of his “Bootstrap Strategy,” now carried on
by his daughter Christina at the Engelbart Institute, he developed the concept of “Networked
Improvement Communities.”
An improvement community that puts special attention on how it can be
dramatically more effective at solving important problems, boosting its collective
IQ by employing better and better tools and practices in innovative ways, is a
networked improvement community (NIC).
If you consider how quickly and dramatically the world is changing, and
the increasing complexity and urgency of the problems we face in our
communities, organizations, institutions, and planet, you can see that our most
urgent task is to turn ICs into NICs.
(http://www.dougengelbart.org/content/view/191/268/)
Current Issues in Education, 22(1)
12
Haymes: Thinking Backward: A Knowledge Network for the Next Century
We already have semi-functioning Networked Improvement Communities, but they lack
critical conceptual and communication tools. At a local level, as Engelbart points out,
Improvement Communities have functioned for centuries. The coffee houses of Europe,
particularly England, have been highlighted by Steven Johnson and others as central to the
incubation of the Enlightenment (Johnson, 2010). Expanding this on a global scale, however,
remains an ongoing challenge, as Networked Improvement Communities such as ShapingEDU
demonstrate.
Turning ICs into NICs requires a complementary technology, the Dynamic Knowledge
Repository. The Engelbart Institute describes DKRs as:
A dynamic knowledge repository is a living, breathing, rapidly evolving
repository of all the stuff accumulating moment to moment throughout the life of
a project or pursuit. This would include successive drafts and commentary leading
up to more polished versions of a given document, brainstorming and conceptual
design notes, design rationale, work lists, contact info, all the email and meeting
notes, research intelligence collected and commented on, emerging issues,
timelines, etc. (http://www.dougengelbart.org/content/view/190/163/)
We have vast databases that store and index data but these are often technically divorced
from our communities. The tools are simply not there to create an ongoing and dynamic
relationship between the information and network. This is because those databases are not
Dynamic Knowledge Repositories. They are fundamentally designed around text-based indexing
systems that Bush rejected as inadequate 75 years ago. As a consequence, modern databases do
not effectively “record exchanges,” as Engelbart put it, at least not in the sense of knowledge.
Like many technologies today we are missing that critical connection between the vast amounts
of information stored in databases and the human processes needed connect that information into
actionable knowledge.
Deep Thought is conceptually a “Dynamic Knowledge Repository.” At its root it would
be designed to connect data to form new sets of questions, and therefore knowledge. Using
principles of “Emergent Design” as recently described in Ann Pendleton-Jullian’s and John
Seely Brown’s excellent Design Unbound (2018), the project would create a wide range of tools
based on visual mapping to create a truly dynamic database tool designed to support a wide
variety of Networked Improvement Communities. This toolset will be explicitly designed to
dynamically grow and change as circumstances demand. Tools such as Augmented Reality,
Virtual Reality, and blockchain (for authentication, not sequestering information) would form
valuable adjuncts in helping us to visualize knowledge in completely new and dynamic ways.
Instead of replacing human thought processes Artificial Intelligence would be employed to guide
us to potentially interesting patterns in connections and knowledge that reside in the intersections
between traditional disciplines.
The Deep Thought concept can trace its roots back to Bush via Engelbart and Nelson.
However, it is also deeply rooted in the history of ideas. The Enlightenment was sparked by a
flurry of intellectual activity in the late 17th century in Europe by the network of ideas embodied
by “The Republic of Letters.” Its correspondence formed a Dynamic Knowledge Repository for
the Networked Improvement Community created by its scientists and thinkers. This networked
community helped to plot a way out of the religious wars brought about in part by the invention
of the printing press two centuries earlier.
Current Issues in Education, 22(1)
13
Haymes: Thinking Backward: A Knowledge Network for the Next Century
“[The Republic of Letters] was an institution perfectly adapted to disruptive change of
unprecedented proportions. Its history raises the question of why Europe’s diversity
brought progress in scholarship when by rights disunity ought to have crippled it. The
answer is as simple as it is radical: with existing institutions of learning in crisis or
collapse, the Republic of Letters founded its legitimacy on the production of new
knowledge.” (McNeely & Wolverton, 2008, p. 123)
The internet is the printing press of our age. We find ourselves at a new crossroads lost in
a sea of information. Vannevar Bush may have perceived this challenge earlier than most, and
Douglas Engelbart and Ted Nelson busied themselves in solving the technical challenges it
represented, but we still find ourselves in the place that they warned us about. Society is once
again in danger of becoming unstuck from its informational anchors. In the 1500s this resulted in
more than a century of bloodshed. We have it in our power to bypass that fate, fast forward 200
years, and create a digital Republic of Letters. By combining the best of what text offers with the
new vocabulary of digital tools now at our disposal, we must finally create systems that augment
how we really think.
References
Adams, D. (1989). The more than complete hitchhiker’s guide. Random House.
Doug Engelbart Institute. (n.d). Doug Englebart Institute. http://www.dougengelbart.org
Herzog, W. (Director). (2016). Lo and behold, reveries of the connected world. [Documentary].
NetScout.
Johansson, F. (2006). The Medici effect. Harvard Business School Press.
Johnson, S. (2010). Where good ideas come from. Penguin.
McNeely, I. F., & Wolverton, L. (2008). Reinventing knowledge: From Alexandria to the
Internet. W.W. Norton.
Rheingold, H. (2000). Tools for thought (2nd ed.). MIT Press.
Pendleton-Jullian, A., & Seely Brown, J. (2018). Design unbound. MIT Press.
Sagan, C. (1997). The demon-haunted world: Science as a candle in the dark. Ballantine.
Shlain, L. (1993). Art & physics: Parallel visions in space, time, and light. HarperCollins.
Waldrip-Fruin, N,, & Montfort, N. (Eds.) (2003). The new media reader. [print ed.]. MIT Press.
Online version available at https://archive.org/details/TheNewMediaReader
Current Issues in Education, 22(1)
14
Haymes: Thinking Backward: A Knowledge Network for the Next Century
Tom Haymes
Ideaspaces, Founder
tom@ideaspaces.net
Author Notes
Guest Editor Notes
Sean M. Leahy, Ph.D.
Arizona State University, Director of Technology Initiatives
sean.m.leahy@asu.edu
Samantha Adams Becker
Arizona State University, Executive Director, Creative & Communications, University
Technology Office; Community Director, ShapingEDU
sam.becker@asu.edu
Ben Scragg, MA, MBA
Arizona State University, Director of Design Initiatives
bscragg@asu.edu
Kim Flintoff
Peter Carnley ACS, TIDES Coordinator
kflintoff@pcacs.wa.edu.au
Current Issues in Education, 22(1)
15
Haymes: Thinking Backward: A Knowledge Network for the Next Century
Volume 22, Issue 1
DATE
ISSN 1099-839X
Readers are free to copy, display, and distribute this article, as long as the work is attributed to the
author(s) and Current Issues in Education (CIE), it is distributed for non-commercial purposes only, and no alteration
or transformation is made in the work. More details of this Creative Commons license are available at
http://creativecommons.org/licenses/by-nc-sa/3.0/. All other uses must be approved by the author(s) or CIE. Requests
to reprint CIE articles in other journals should be addressed to the author. Reprints should credit CIE as the original
publisher and include the URL of the CIE publication. CIE is published by the Mary Lou Fulton Teachers College at
Arizona State University.
Editorial Team
Consulting Editor
Neelakshi Tewari
Lead Editor
Marina Basu
Section Editors
L&I Renee Bhatti-Klug
LLT Anani Vasquez
EPE Ivonne Lujano Vilchis
Review Board
Blair Stamper
Melissa Warr
Monica Kessel
Helene Shapiro
Sarah Salinas
Faculty Advisors
Josephine Marsh
Leigh Wolf
Current Issues in Education, 22(1)
16