Shaping the Futures of Learning in the Digital Age The STAC Model: Rethinking the Basic Functionality of Informal Learning Spaces
Volume 21, Issue 2
June 18, 2020
ISSN 1099-839X
Shaping the Futures of Learning in the Digital Age
The STAC Model: Rethinking the Basic Functionality of Informal
Learning Spaces
Tom Haymes
Ideaspaces
Abstract: Productive “Third Spaces” are often an afterthought when designing learning
environments, both in a physical sense and online. These areas, properly mediated by technology
and designed around humans, can often be a key facilitator for student success. The STAC Model
is designed to provide a framework for understanding what makes these spaces successful in
capturing and retaining students who would otherwise leave the learning environment at the first
opportunity. STAC stands for “Stickiness, Toolsets, Adjacencies, and Community” and is an order
of priority system for prioritizing design and technological elements within any space. This article
describes the rationale behind the model and how it can be applied in both physical and online
environments.
Keywords: informal learning spaces, toolsets, human-tool interaction, hybrid learning, online
learning, learning spaces, learning management systems, conversational spaces, communities of
practice
Citation: Haymes, T. (2020). The STAC Model: Rethinking the basic functionality of informal
learning spaces. Current Issues in Education, 21(2). Retrieved from
http://cie.asu.edu/ojs/index.php/cieatasu/article/view/1915 This submission is part of a special
issue, Shaping the Futures of Learning in the Digital Age, guest-edited by Sean Leahy, Samantha
Becker, Ben Scragg, and Kim Flintoff.
Accepted: 6/14/2020
Current Issues in Education, 21(2)
1
The STAC Model
The STAC Model: Rethinking the Basic Functionality of Informal Learning Spaces
Every environment tells a story to its inhabitants. The story can be one of control or one
of empowerment. While both physical and online spaces are sometimes radically adapted to the
needs of their human inhabitants, their design sets a tone for the kinds of activity that can occur
in them. In a controlled classroom environment, a dynamic teacher can overcome some of the
limitations of the instructional space (although arguably he or she shouldn’t have to). In informal
environments this is not really possible. Students will walk with their feet if the space doesn’t
meet their needs. Informal spaces are where students see learning happening. Better students
model behavior to students who aren’t used to self-directed learning and behavior as well as
culture shift productively.
Informal spaces are an intersectional “third space” between students’ home/social lives
and their academic lives. As such, they form critical connective tissue between the more focused
learning environments they experience in the classroom and a tendency to leave school behind
when they leave the learning environment. These “hybrid” environments facilitate the creation of
communities of practice among the students. As Muller and Druin pointed out:
in such a hybrid space, enhanced knowledge exchange is possible, precisely because of
those questions, challenges, reinterpretations, and renegotiations. These dialogues across
differences andmore importantlywithin differences are stronger when engaged in by
groups, emphasizing not only a shift from assumptions to reflections, but also from
individuals to collectives. (Muller & Druin, 2003, p. 1063, emphasis in original)
Frans Johansson makes a similar point in The Medici Effect when he argues that innovation
occurs in the intersections (Johansson, 2003). In other words, spaces “in between” are critical to
growth and learning. The trick is keeping students in these in-between spaces long enough for
groups to form.
If designed properly, a student-centric, empowered learning space can become a critical
tool for facilitating learning throughout the college, school, or online program. Jean Lave and
Etienne Wenger wrote in their classic Situated Learning, “learning is an integral and inseparable
aspect of social practice” (Etienne and Wenger, 1991, p. 31). All spaces in an environment need
to facilitate this social practice of learning, but none more so than informal spaces as, in addition
to the learning imperative, their very use is predicated on social norms. In an era when online
learning has become such an important modality, informal spaces have become even more
critical to success. For hybrid students a well-designed campus space can provide a critical
learning anchor for their online activity. Taking this to another level, the creation of wholly
online, student-informal environments could help bridge the engagement gap that is a serious
impediment to effective online learning.
At the beginnings of online learning, Diana Laurillard engaged in a deconstruction of
teaching and learning in an attempt to construct technological environments that would augment
teaching and learning. Obviously, online environments are technological environments, but
properly designed physical environments are also interfaces with technology and should follow
the same principles. All should be “productive” environments, which Laurillard describes as
including “microworlds, productive tools, and modelling environments” in which the learner can
“build something,” “engage with the subject,” and “learn how to represent these relationships in
some general formalism” (Laurillard, 2003, p. 171). All informal learning environments, both
online and in person, should aspire to be productive environments. Students will be drawn to
such environments, and they will form a critical backbone to their educational journeys.
Current Issues in Education, 21(2)
2
The STAC Model
Environments designed in this way have the potential to transform a billboard of information into
a community of learning.
Informal spaces should therefore be viewed as a set of learning tools. Tools must be
driven by their purpose and in this case the purposes are threefold (in order of priority): 1) Keep
students engaged and coming back to the space; 2) Provide modes of communication and
interaction; and 3) Expose students to a wider community of learning and opportunities. The
STAC Model is designed to prioritize these three kinds of “productive” engagement and align
college services to support them. The four elements of the STAC model are, Stickiness, Toolsets,
Adjacencies, and Community Engagement. Together, they are designed to create an environment
that keeps students in the space and interacting with other students while exposing them to new
opportunities and resources designed to elicit curiosity and creativity.
The Holy Grail of informal learning spaces is the achievement of true peer-learning
environments. There is ample evidence to indicate that if you can get the students to pull together
toward their learning goals, then outcomes will dramatically improve. Residential campuses have
a distinct advantage in this area because the number of opportunities for social interaction on
campus grows exponentially when students also live there. Conversely, nonresidential campuses
often struggle with student interaction and, ironically, community-building, because students
tend to “visit” campus and then return to their “real” lives. Online “campuses” face perhaps the
greatest challenges in this area because of the interface between instruction, the design of their
technology, and the remoteness of the student experience.
Anything that keeps students interacting with peers longer has been shown to improve
learning outcomes. As Alexander Astin wrote over a quarter century ago:
The single most powerful source of influence on the undergraduate student’s academic
and personal development is the peer group. In particular, we found that the amount of
interaction among peers has far-reaching effects on nearly all areas of student learning
and development. (Astin, 1993, p. 7)
David Zandvliet notes, “[a] review of the eco-psychological literature similarly reveals a focus
on interpersonal and community factors that reflect value, fairness, respect, and collaboration.
This emphasis indicates the importance of community for environmental learning at both the
micro and macro levels” (Zandvliet, 2012, p. 127). The design and integration of informal spaces
into the overall learning mission of the institution is therefore critical.
The first level of the STAC model is designed to support student-centric needs now and is
driven by the need to facilitate productive peer interaction. The key to this level is the
development of community. As Lave and Wenger point out, “[t]he idea of identity/membership
is strongly tied to a conception of motivation. If the person is both member of a community and
agent of activity, the concept of the person closely links meaning and action in the world” (Lave
and Wenger, 1991, p. 122). Most undergraduatesparticularly those challenged by the new
experience of collegestruggle with the concept that they have some power over their own
learning journeys. An effective learning environment can provide a key bridge to linking
meaning and action in the world. The second level of the STAC Model represents the supporting
elements that the college provides to expose students to new opportunities and support. However,
if the needs of the first level are compromised by the second, the overall effectiveness of the
space will be substantially undermined. If students find the spaces to be unreliable places to
gather and are robbed of agency in the process, they are far less likely to stick in them.
Current Issues in Education, 21(2)
3
The STAC Model
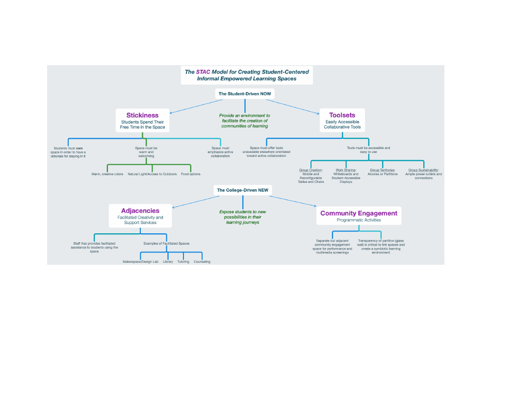
Figure 1. The STAC Model for Physical Spaces. © 2019 Author
Current Issues in Education, 21(2)
4
The STAC Model
Designing Physical Spaces Using the STAC Model
Level 1 The Student-Driven NOW
The fundamental rule of productive spaces is that they need to provide an environment
that is driven by the students first and foremost. If the students are deprived of agency, they are
unlikely to persist in the space, and/or they may find alternatives at the first possible opportunity.
The two basic levels of the STAC model are therefore fundamental to the success of any
productive space because they provide a rationale for being in the space in the first place and,
more importantly, a rationale for coming into the space and returning to it whenever possible.
Without these preconditions, any activities related to the second level will have to first overcome
the burden of creating an audience before anything programmatically new can even begin. These
are not facilitated spaces; they are facilitating spaces. The second-level spaces are where the
facilitation occurs. While having a complete suite of services available to students is the ideal
circumstance, if first-level criteria are met, the space will still be productive. The inverse is not
true. Consequently, second-level activities cannot be allowed to impinge on first-level functions
at the risk of ruining the student-centric logic of the space.
Stickiness: The space needs to provide an environment that is welcoming to students and
provides a rationale for them to stay on campus to work and interact with peers. The critical
aspect of this is that the studentswithin the bounds of reasonable safety and maintenance
considerationsshould be able to reside in and reconfigure the space to meet their immediate
needs. The space should also accommodate longer-term occupancy and provide food services
where appropriate. Finally, the décor should reflect these priorities. The best way to get students
to congregate is to give this space a “clubhouse” feel where they know they can establish and
sustain their communities of practice.
Toolsets: The space needs to include easily accessible collaborative tools. These fall into
four functional categories:
1) Group Creation Furniture must be mobile and reconfigurable to support a range of
group sizes up to 10 people. Tables and chairs on casters that can be easily combined
to create larger group sets are essential here. Round tables are generally to be avoided
because they dictate the size of the group.
2) Work Sharing Whiteboards and student-accessible displays are critical to group
functionality. These should also be as mobile as possible throughout the space in
order to support different group locations. These tools should also provide a linkage
to digital tools such as concept mapping and file repositories.
3) Group Territories Groups need to be able to establish temporary territories where
they can segregate themselves from other groups. There are at least two ways to
accomplish this. First, mobile partitions (which could also be writable surfaces such
as whiteboards) should be provided. A second option is to build alcoves into the
space where groups can congregate. The second solution is a bit more inflexible and
uses up edge space which might be better used to support adjacencies (see below).
4) Group Sustainability There should be ample power outlets and other relevant
connections so that group cohesion is not dictated by battery life. Ubiquitous Wi-Fi is
assumed to be a part of the space as well to support access to online resources.
Level 2 The College-Driven NEW
The second-level functions of these spaces are where the institution can make an impact
with its own agency. Part of college is exposing students to people and experiences that enrich
Current Issues in Education, 21(2)
5
The STAC Model
their skills or views of the world. That is fundamentally what level-two spaces are about. More
importantly than the spaces themselves, however, is the people that inhabit those spaces. Some
of these are regular staff who can expose students to new ways of learning or entirely new
disciplines. These spaces can also act as a conduit to the larger community outside the
institution. Using technology, these experiences can even be geographically unbound, such as
bringing in a remote speaker or facilitator via videoconferencing technology.
Adjacencies: Services that support student activity should be located adjacent to the
space and not in the space itself. These are staffed areas that may have more limited hours than
the main space. These spaces provide specialized capabilities and, more importantly, have
support staff who can assist students in exploring new things. Transparency is key to linking
these spaces to the central hub of informal learning. Some examples of adjacencies are:
1) Design Lab (Makerspace) Making and design are increasingly important
skills in a world that we can increasingly shape to our needs. Students need to
learn the theory and practice of making throughout their academic careers. The
Design Lab is an accessible space for creating physical products that can range
from 3D printing to vinyl cutting to laser cutting. This should be a low barrier-to-
entry space that hosts periodic workshops on a variety of topics to include both
student requests and staff initiatives.
2) Library Information and media creation services are another critical skill
modality for the 21st century. More than ever our students need support
navigating and creating media. The library is the logical place for this to occur as
librarians have always been stewards of information. Its role is to provide
information support to the space as well as tools associated with a Digital Media
Commons to complement the activities of the Design Lab in the creation of
digital products, such as videos, websites, etc.
3) Tutoring A series of small rooms should be provided for tutoring support for
students. These rooms can be shared with the main space or the library for quiet
study or small group work when they are not staffed by tutors.
4) Counseling Many students require emotional support and guidance during
their educational journeys. Having access to advisors and counselors can meet
critical needs that can often determine success or failure in school.
Community Engagement: This is a key intersectional space that can be used to provide
a venue for speakers, films, and other kinds of events. In addition to internal initiatives, it should
also be used as a key linkage to the outside community in order to expose students to the life of
the wider communities in which the school resides (geographical, academic, professional, etc.).
Like adjacencies, transparency should be provided to the greatest extent possible so that the
space can be visible from the main space without competing with it acoustically. This space
should be configured as a theater-like area with reconfigurable seating, a large display or
projector, and some sort of podium or stage for speakers. It should be acoustically insulated from
the larger main collaboration area.
Designing Online Spaces Using the STAC Model
The same basic principles used in designing physical spaces can be applied to online
environments. Students studying in online environments need third spaces as much as, if not
more than, traditional students. This is because the transition space between “home” and
Current Issues in Education, 21(2)
6
The STAC Model
Figure 2. The STAC Model for Online Spaces. © 2019 Author
Current Issues in Education, 21(2)
7
The STAC Model
“school” is in many instances even more abrupt and porous. There is little incentive for students
to spend more than the minimum time necessary in learning environments when they are literally
sitting in their home environments in many instances. However, as was noted in the introduction
to this article, it is critical for their success that they spend as much time interacting with virtual
learning environments as possible. This will simply not happen without a “sticky” informal
environment that exists between and above the formal environments represented by the
“classroom” spaces.
The STAC Model avoids the McLuhanesque mistake that characterizes many online
environments by focusing on the underlying purposes of any space instead of simply replicating
functionalities that might work in a physical environment into a virtual one. Effective learning is
universal. Its modalities aren’t. If you understand why you are designing a space the way that you
are, it is possible to create new kinds of online spaces and identify areas of opportunity that
augment the human capacity for learning using the tools made available by the disconnection
from space and time that online networks offer us.
Level 1 The Student-Driven NOW
Students have often been viewed with a level of suspicion in online spaces. There seems
to be far more discussion of controlling the environment because of fears such as cheating or
electronic vandalism than there is of student agency in online environments. It’s no accident,
therefore, that students often perceive their learning environments as being uninviting places to
spend their hours online. The logic for level-one spaces remains the same in an online
environment even as its realization becomes even more challenging. If we don’t want students to
log on, go to their class spaces, and do the minimum necessary before logging off, then
consideration must be given to designing student-centric spaces that are at least partially under
student control.
Stickiness: To the extent possible students must feel that they have ownership and
control over their online congregation spaces.
1) Sticky spaces need to be very obviously accessible throughout any course as this
environment will be unexpected to most students.
2) On-demand videoconferencing or other interactive modalities (think Fortnite without
the shooting) can be used to facilitate a club-like atmosphere.
3) These spaces must have the capability to seamlessly integrate with their existing modes
of online social interaction such as Twitter, Instagram, or messaging.
Toolsets: The environment needs to include easily accessible collaborative tools. These
fall into four categories:
1) Group Creation Group spaces must be easy to form from a wide variety of areas in
the online environment.
2) Work Sharing Groups should have access to a range of shared interactive tools such
as digital whiteboards, concept mapping, and student videoconferencing on demand, in
addition to a mechanism for storing and sharing files.
3) Group Territories Groups need to be able to define their digital territories. This
means that they need to be able to control the publicness of their group activities from
the rest of the institution (subject to administrator override). Group spaces should also
have the capacity to span multiple courses and even be disconnected from any online
course registration at all.
Current Issues in Education, 21(2)
8
The STAC Model
4) Group Sustainability Groups should also be able to control the persistence of their
online spaces, extending even beyond the bounds of a given semester or even
graduation. While limits will probably need to be placed on this capability there is
benefit in extending learning beyond the traditional boundaries of classroom instruction
and even to bringing in non-student members such as community members and
mentors.
Level 2 The Institution-Driven NEW
The online environment provides interesting andfor the most partunexplored
possibilities for experience and support facilitation. With the right tools, staff and faculty could
fairly easily devise online experiences for students divorced from the need for a physical
infrastructure. Online tutoring and counseling are perhaps the most developed in this area, but
other environments have real potential to transform the online student experience.
Adjacencies: Services need to be packaged with the student experience. The key
distinguishing factor of these elements is that they are staffed (and consequently may have more
limited hours than other spaces within the LMS). These spaces need to be accessible from
anywhere within the LMS environment and to be readily apparent to student users to be
effective.
1) Digital Makerspace As in the physical environment, the core of this experience
needs to be centered around making and design. There are a number of interesting
virtual possibilities that might support these modalities. Perhaps this could be a
hackerspace with digital programming tools that allow students to build coded creations
rather than physical artifacts. Another possible model for this would be to create an
online design studio with remote 3D printing where students could go into a lab and
pick up their products at their convenience. In either case, the staff should be well-
versed in the design process and should offer periodic workshops in design and
prototyping as they would in a physical space.
2) Library In many ways the online library resembles the physical space more closely
than most other environments. This is not surprising in that media has become
increasingly disconnected from its physical manifestations. Library staff should provide
information support via videoconferencing to the environment. Media tools associated
with a Digital Media Commons can complement the activities of the Digital
Makerspace in the creation of digital products such as videos, websites, and others. The
staff would give periodic synchronous and asynchronous workshops on strategies for
effective research and communication.
3) Tutoring Online tutoring services are a critical part of the support package.
Synchronous and asynchronous modes should both be supported in this area. This
would also be a logical place for workshops on student success strategies.
4) Counseling In a physical environment, it makes sense to place counseling services
(ADA, course planning, and psychological) in a separate area, but online there is a logic
to proximity because students are more likely to struggle in finding these kinds of
resources, and privacy is defined much differently if physical proximity is a nonissue.
As such, counseling and related student services need to be digitally “adjacent” to all
areas of the online learning environment in order for them to be apparent to the student
users.
Current Issues in Education, 21(2)
9
The STAC Model
Community Engagement: All of these online environments need to have a built-in tool
to create online events where speakers and other events can be broadcast to the larger community
rather than within the “walls” of a single course. These tools must be easily accessible and
ubiquitous to administrators and faculty wishing to reach out to the larger community. This is
actually easier in an online environment as speakers can be remote and the usual physical
limitations of room size can be eliminated altogether (although organizers should still have the
ability to manage group sizes for interactive reasons).
Designing Environments that Create Community
By drilling down to the basic principles of what the environment is intended to provide,
we can establish a set of priorities centered on student empowerment and engagement. At a
minimum, any effective informal space must cover the individual needs of students in the STAC
Model (stickiness and toolsets) to create an environment where students will willingly
congregate. Most of the cost and complexity of this space is associated with institutional-level
learning support activities (adjacencies and community engagement).
Finally, and most importantly, STAC must form the basis for the management of the
environments, both online and in person. Environments can facilitate desired activities. They do
not in themselves create those activities. They must be managed according to the priorities of the
STAC Model, giving student empowerment and access to tools priority over all other activities
in the environment. Informal spaces are, by their very nature, fragile environments, often
occupied by students who are unsure of how to make maximum use of them. Attempts to control
these spaces can easily disrupt these tentative explorations of what it means to be a lifelong
learner and diminish the overall dynamic of the campus or online platform as an effective
learning environment. That is not the story we want our learning spaces to tell.
References
Astin, A. W. (1993). What matters in college? Liberal Education, 79(4), 4-16.
Johansson, F. (2006). The Medici effect: What elephants and epidemics can teach us about
innovation. Boston: Harvard Business School Press.
Laurillard, D. (2003). Rethinking university teaching: A framework for the effective use of
learning technologies. New York: Routledge.
Lave, J., & Wenger, E. (1991). Situated learning: Legitimate peripheral participation.
Cambridge: Cambridge University Press.
Muller, M. J., & Druin, A. (2003). Participatory design: The Third Space in HCI. In J. A. Jacko
& A. Sears (Eds.), The human-computer interaction handbook: Fundamentals, evolving
technologies and emerging applications (pp. 1051-1068). Hillsdale, NJ: L. Erlbaum
Associates.
Zandvliet, D. B. (2012). Development and validation of the Place-Based Learning and
Constructivist Environment Survey (PLACES). Learning Environments Research, 15,
125-140.
Current Issues in Education, 21(2)
10
The STAC Model
Tom Haymes
Ideaspaces
Author Notes
Guest Editor Notes
Sean M. Leahy, Ph.D.
Arizona State University, Director of Technology Initiatives
sean.m.leahy@asu.edu
Samantha Adams Becker
Arizona State University, Executive Director, Creative & Communications; Community
Director, ShapingEDU
sam.becker@asu.edu
Ben Scragg, MA, MBA
Arizona State University, Director of Design Initiatives
bscragg@asu.edu
Kim Flintoff, M.Ed MACEL
Curtin University, Learning Futures Advisor
K.Flintoff@curtin.edu.au
Current Issues in Education, 21(2)
11
The STAC Model
Volume 21, Issue 2
June 18, 2020
ISSN 1099-839X
Readers are free to copy, display, and distribute this article, as long as the work is attributed to the
author(s) and Current Issues in Education (CIE), it is distributed for non-commercial purposes only, and no alteration
or transformation is made in the work. More details of this Creative Commons license are available at
http://creativecommons.org/licenses/by-nc-sa/3.0/. All other uses must be approved by the author(s) or CIE. Requests
to reprint CIE articles in other journals should be addressed to the author. Reprints should credit CIE as the original
publisher and include the URL of the CIE publication. CIE is published by the Mary Lou Fulton Teachers College at
Arizona State University.
Editorial Team
Consulting Editor
Neelakshi Tewari
Executive Editor
Marina Basu
Section Editors
L&I Renee Bhatti-Klug
LLT Anani Vasquez
EPE Ivonne Lujano Vilchis
Review Board
Blair Stamper
Melissa Warr
Monica Kessel
Helene Shapiro
Sarah Salinas
Faculty Advisors
Josephine Marsh
Leigh Wolf
Current Issues in Education, 21(2)
12